2026-05-25
下载APP
今日超声
知 汇
专 栏
专 家
器 械
器头条
经销商
商头条
资 料
药 物
考 试
搜索
登录
关于
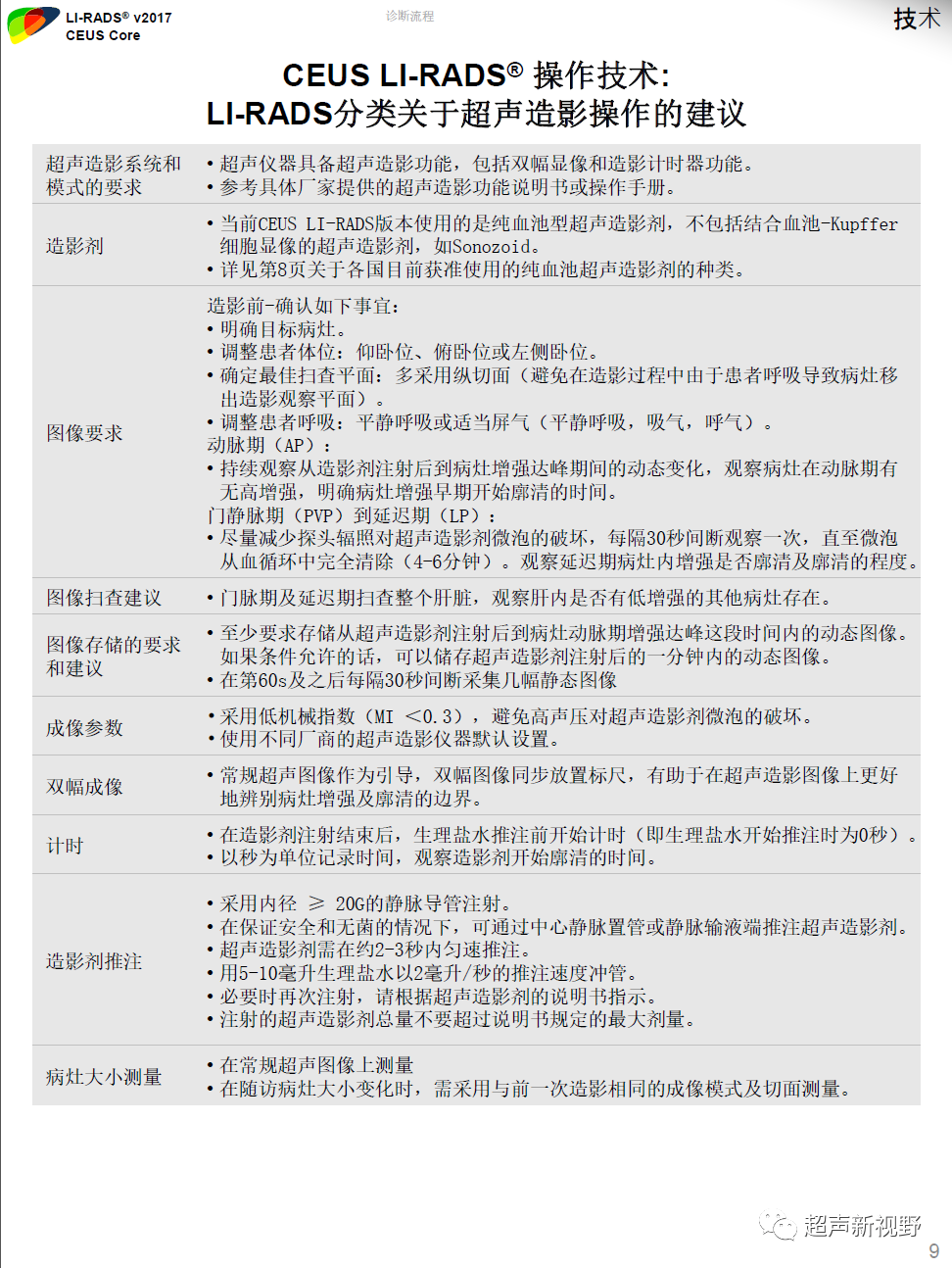
指南分享 | 2017版ACR肝脏超声造影LI-RADS指南(中文版)
会顶医生
03-03
来源:
转载
指南分享 | 2017版ACR肝脏超声造影LI-RADS指南(中文版)
https://mp.weixin.qq.com/s/DpHD1am3vyfGlSk12XqWwQ
资料下载:
收藏
投诉
请登入后发表评论
登入
最新评论
暂无评论,快来抢沙发!
猜您喜欢
肝段,肝内管道的分布规律
美国放射学会ACR官网,对肝脏的区域和节段解剖学概述
前列腺会阴穿刺步进器的图片,2025年12月
病例集,县城超声事业高质量发展,迈瑞高档彩超Resona A20、Recho R9在广西县城,2025年
病例,33M和超微血流,头皮下1.5mm的2.6mm×1.1mm的脂肪瘤清楚显示,迈瑞Resona A20,2025年11月
病例,乳腺恶性肿块,采用超微血流、睿瞳、弹性、造影和定量分析等ResonaA20技术,诊断更有肯定,2025年11月
实例,超声引导羊水穿刺,胎盘绒毛膜穿刺,广西区妇幼保健院优生遗传科,2025年4月
实例,超声可视化穿刺取卵细胞视频,弯把探头,柳州市妇幼保健院生殖科,迈瑞consona N8的V11-3HB,2025年11月
经会阴前列腺穿刺,病例实操(与MR融合导航,配准操作方法),柳州市人民医院,2023年
女娲Nuewa A20高级技术—“睿瞳技术”,把看不清的肝脏稍高回声看得清清楚楚,迈瑞超声,2025年11月
作者最新文章
【文献速览】超微血流成像技术在评估儿童克罗恩病炎症活动性中的应用价值
超分辨显微造影成像技术
显微造影(SR CEUS)临床病例图展
病例,乳腺浸润性导管癌,前哨淋巴结造影,防城港市中医院超声科,迈瑞Resona A20造影,2025年3月
迈瑞昆仑铂金版系列造影定量新功能,把造影参数做成图像,成为造影参数成像技术,其操作视频