超声造影,迈瑞Resona彩超,声诺维剂量、参数调节、特性分析、说明书,2023年5月

    返 回 目 录返 专 栏
  • 超人悟空2024-02-21 22:14:53
  • 关注

    超声造影(Ultrasonic Contrast)又称声学造影(Acoustic Contrast),是利用造影剂使后散射回声增强,明显提高超声诊断的分辨力、敏感性和特异性的技术。随着仪器性能的改进和新型声学造影剂的出现超声造影已能有效的增强心肌、肝、肾、脑等实质性器官的二维超声影像和血流多普勒信号,反映和观察正常组织和病变组织的血流灌注情况,已成为超声诊断的一个十分重要和很有前途的发展方向。

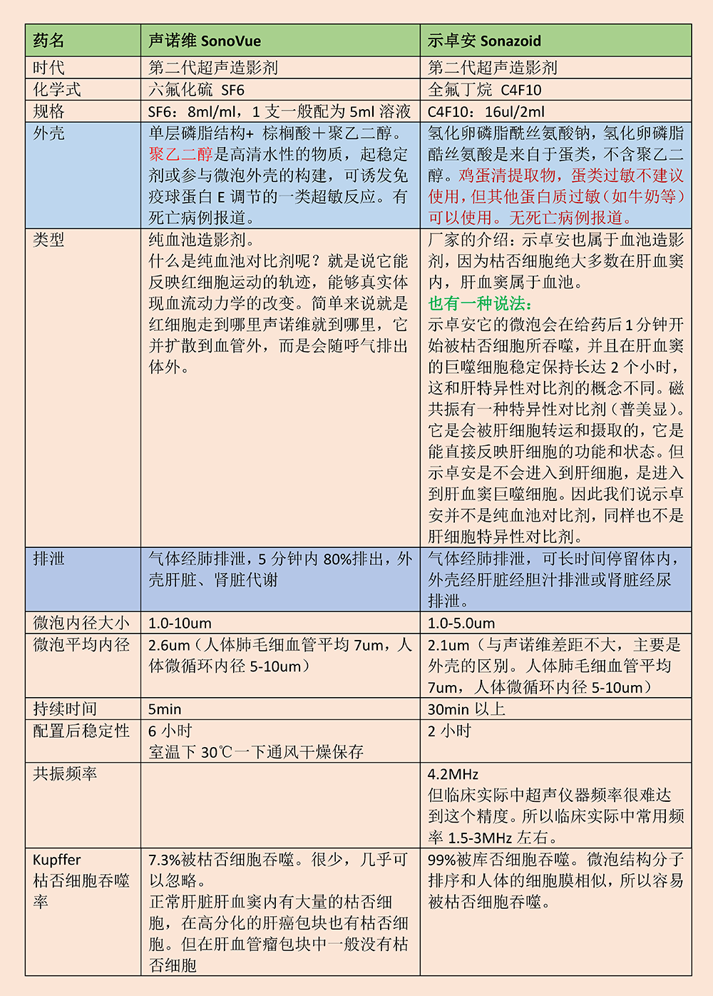
    声诺维和示卓安特性对比分析_页面_1.png

    超声造影剂声诺维和示卓安特性的对比分析_页面_2.jpg

     

    超声造影,迈瑞Resona彩超,声诺维剂量、参数调节、特性分析、说明书,2023年5月-主页丨今日超声
    敖丙
    很好,实用
    2023-05-25
    回复
  • 转载1