影响超声造影图像的技术参数解析

    返 回 目 录返 专 栏
  • 超人悟空2024-02-21
  • 关注

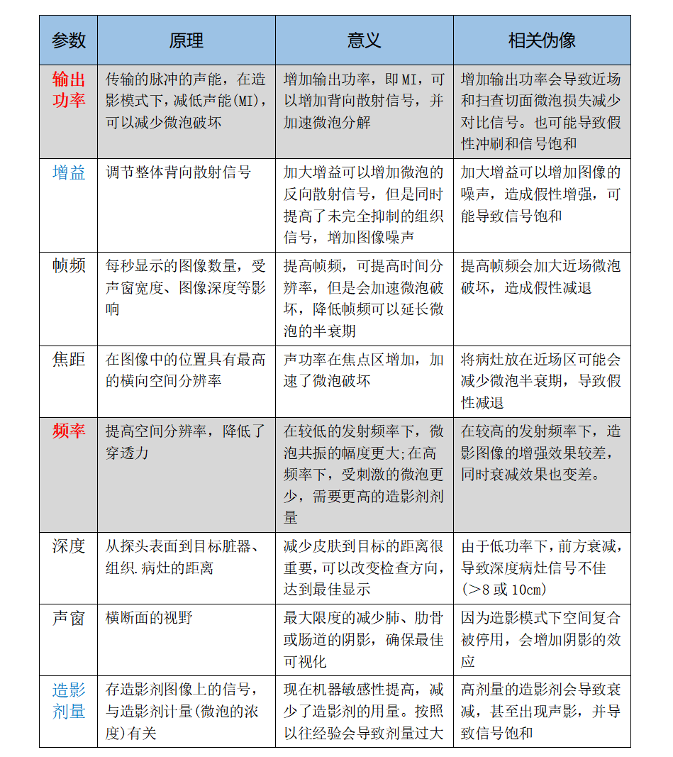
    影响超声造影的技术参数

    1684393544566.png

     

    以上内容参考和引用了:美国GE药业张天杰老师的培训内容。如有侵权,评论区留言予以删除,致谢!

    影响超声造影图像的技术参数解析-主页丨今日超声
  • 转载0