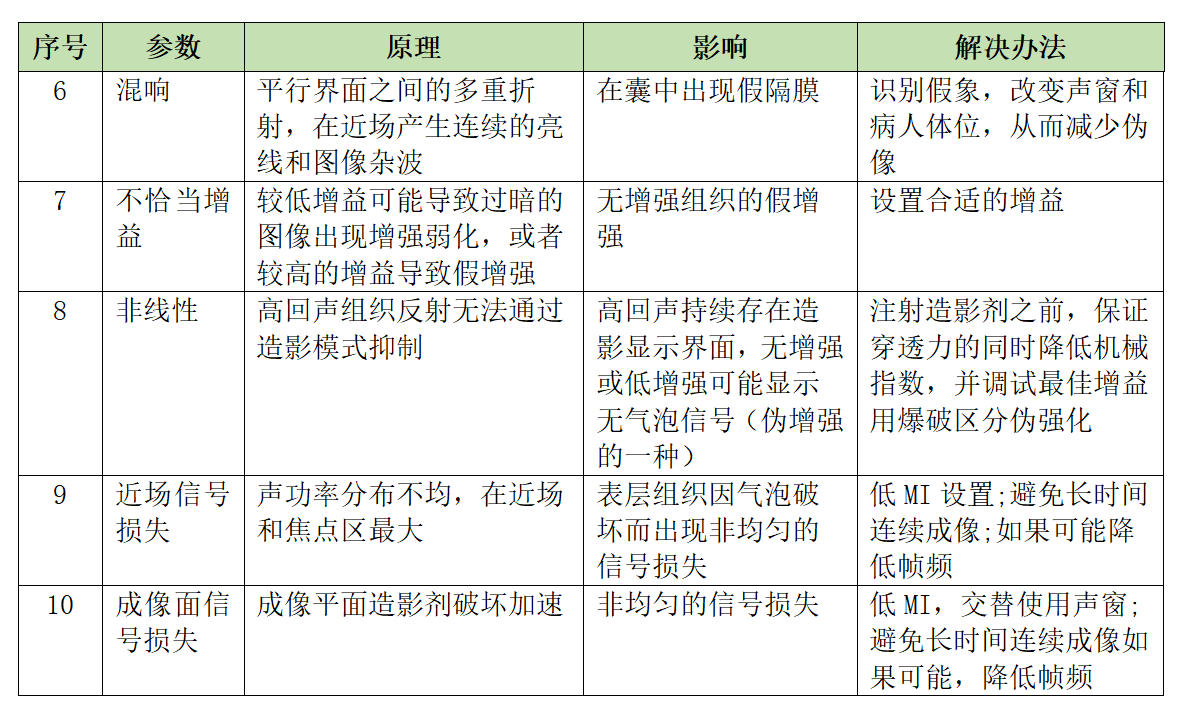
超声造影图像有哪些伪像和伪像分析

    返 回 目 录返 专 栏
  • 超人悟空2024-02-21
  • 关注

    超声造影图像有哪些伪像

    示卓安—GE高级经理[00_25_44][20230521-154303].png

    1684657282739.jpg

    1684657311685.png

    1684657346562.png

     

    以上内容参考和引用了:美国GE药业张天杰老师的培训内容。如有侵权,评论区留言予以删除,致谢!

    超声造影图像有哪些伪像和伪像分析-主页丨今日超声
  • 转载0